Спецификация метода HotelDetails

Пример вызова


Протокол: HTTP POST
Адресная строка: api/hoteldetails/index?accessorCollection={accessorCollection}&checkInTime={checkInTime}&checkOutTime={checkOutTime}&requestExtraMeal={requestExtraMeal}&mock={mock}



Возвращает список рейтов из всех ГДС для данного отеля

Информация о запросе

Ниже приведены параметры запроса и их краткое описание

Параметры запроса

Название параметраОписаниеТИП
accessorCollection неизмененный узел Accessors из элемента HotelTreeItem

POST.

checkInTime время заезда, например, 12:00 - работает для: acase, aanda - по умолчанию null

POST.

checkOutTime время выезда, напримре, 15:00 - работает для: acase, aanda - по умолчанию null

POST.

requestExtraMeal запросить питание, если в номере его нет изначально (true/false) - работает только для acase - по умолчанию - false

POST.

mock использовать в ответе фиктивные данные для разработки (true/false)

POST.


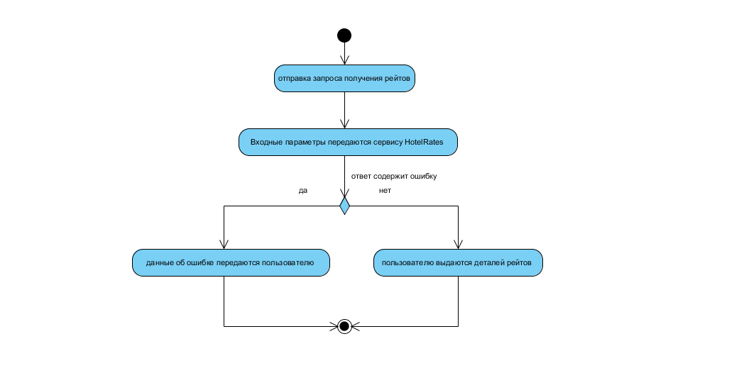
Описание работы сервиса

Диаграмма бизнес-процесса

Сервис HotelDetails предоставляет подробное описание доступных рейтов в рамках одного отеля, полученных от разных поставщиков.

Пример успешного ответа

<?xml version="1.0" encoding="utf-8" ?>
<HotelDetailsResponse>
  <ExtendedHotelInfo Stars="5" OfficialCertificate="" Latitude="55.78359" Longitude="37.56017" ProviderCode="17249" HasAirportTransfer="false" HasFitness="false" HasInternet="true" HasParking="false" HasSpa="false" HasPool="true">
    <HotelAccessKey></HotelAccessKey>
    <HotelName>
      <BS Rus="МонАрх Москва Отель" En="МонАрх Москва Отель" />
    </HotelName>
    <HotelAddress>
      <BS Rus="Беговой район, г. Москва, Ленинградский проспект, д. 31А стр. 1" En="Беговой район, г. Москва, Ленинградский проспект, д. 31А стр. 1" />
    </HotelAddress>
    <HotelDescription>
      <BS Rus="Пятизвездочный отель &quot;МонАрх Москва Отель&quot; находится в центре Москвы, в двух минутах от станций метро Динамо и Беговая. Рядом - удобная транспортная развязка, которая позволит быстро добраться до любой точки столицы. В отеле 366 просторных номеров различных категорий. В каждом номере: большие удобные кровати, беспроводной интернет, чайник с чаем и кофе, сейф, мини-бар, ванная комната со всем необходимым в путешествии. Для вас ежедневно работают ресторан и бар. Современный СПА-центр включает бесплатно для проживающих тренажерный зал, бассейн, раздельные сауны, хамам. ." En="Пятизвездочный отель &quot;МонАрх Москва Отель&quot; находится в центре Москвы, в двух минутах от станций метро Динамо и Беговая. Рядом - удобная транспортная развязка, которая позволит быстро добраться до любой точки столицы. В отеле 366 просторных номеров различных категорий. В каждом номере: большие удобные кровати, беспроводной интернет, чайник с чаем и кофе, сейф, мини-бар, ванная комната со всем необходимым в путешествии. Для вас ежедневно работают ресторан и бар. Современный СПА-центр включает бесплатно для проживающих тренажерный зал, бассейн, раздельные сауны, хамам. ." />
    </HotelDescription>
    <FacilitiesRu />
    <FacilitiesEn />
    <ThumbnailUrl>https://partner-static.tlintegration.com/images/p/17249/637924051370589548-2f8113d7-4895-4d00-aa23-5871517d8932</ThumbnailUrl>
    <Email>reservations@monarchhotels.ru</Email>
    <HotelType></HotelType>
    <Phone>+7 495 995 00 09</Phone>
    <Url></Url>
    <Images>
      <src>https://partner-static.tlintegration.com/images/p/17249/637924051370589548-2f8113d7-4895-4d00-aa23-5871517d8932</src>
      ...
    </Images>
    <TripAdvisorRate ServicesRate="0" PriceRate="0" CleannessRate="0" ComfortRate="0" LocationRate="0" PersonnelRate="0" FeedbackQuantity="0" />
    <DefaultCheckinTime>15:00</DefaultCheckinTime>
    <DefaultCheckoutTime>12:00</DefaultCheckoutTime>
    <SpecialRemark>
      <BS Rus="" En="" />
    </SpecialRemark>
    <Rooms>
      <ExtendedRoomDescription IsOnRequest="false" UniqueAccessCode="vIuEy_laL0yj5OtYDGtGjw" AutomaticEarlyCheckin="false" AutomaticLateCheckout="false" AutomaticMealAddition="false" HasBreakfast="false" HasInternet="false" HasBathroom="false" Is3D="true">
      	<FacilitiesRu>
          <Facility>спутниковое телевидение</Facility>
          <Facility>Wi-Fi</Facility>
          <Facility>телефон</Facility>
          <Facility>фен</Facility>
          ...
      	</FacilitiesRu>
      	<FacilitiesEn>
          <Facility>спутниковое телевидение</Facility>
          <Facility>Wi-Fi</Facility>
          <Facility>телефон</Facility>
          ...
      	</FacilitiesEn>
      	<RoomName>
          <BS Rus="Полулюкс" En="Полулюкс" />
      	</RoomName>
      	<RoomPhotos>
          <src>https://partner-static.tlintegration.com/images/rt/122840/637914242743821429-35d8e7c5-c5c8-401b-892f-8a6b15d8906a</src>
		  ...
      	</RoomPhotos>
      	<RoomDescription>
          <BS Rus="1 взрослый на основном месте.&#xD;&#xA;Уютный и стильный номер, идеально подходящий для комфортного проживания. В вашем распоряжении будет просторная гостиная, удобная спальня и современная ванная комната. Из окон открывается вид на город, а в номере есть всё необходимое для приятного отдыха.&#xD;&#xA;&#xD;&#xA;" En="ВНИМАНИЕ! ПРОД ДОСТУП&#xA;1 взрослый на основном месте.&#xD;&#xA;Уютный и стильный номер, идеально подходящий для комфортного проживания. В вашем распоряжении будет просторная гостиная, удобная спальня и современная ванная комната. Из окон открывается вид на город, а в номере есть всё необходимое для приятного отдыха.&#xD;&#xA;&#xD;&#xA;" />
      	</RoomDescription>
      	<RoomSize></RoomSize>
      	<ProviderCode>122840</ProviderCode>
      	<TimeZone>3</TimeZone>
      	<AdditionalDetails />
      	<AgentInformation></AgentInformation>
      	<VAT>НДС не включен</VAT>
      	<CustomerInformation>
          <BS Rus="" En="" />
      	</CustomerInformation>
      	<LateCheckoutComment>
          <BS Rus="" En="" />
      	</LateCheckoutComment>
      	<EarlyCheckinComment>
          <BS Rus="" En="" />
      	</EarlyCheckinComment>
      	<AdditionalMealComment>
          <BS Rus="" En="" />
      	</AdditionalMealComment>
      	<MealName>
          <BS Rus="" En="" />
      	</MealName>
      	<DailyPrices />
      	<FreeCancelationDate>16.09.2024 00:00:00</FreeCancelationDate>
      	<DefaultCheckInTime>15:00</DefaultCheckInTime>
      	<DefaultCheckOutTime>12:00</DefaultCheckOutTime>
      	<EarlyCheckInSurcharge />
      	<LateCheckOutSurcharge />
      	<CancelationPolicies>
          <ExtendedCancelationPolicy>
            <DateStart>16.09.2024 00:00:00</DateStart>
            <DateEnd></DateEnd>
            <RefundFee ServiceFee="0" BaseRefundFee="24000">24000</RefundFee>
            <CurrencyCode>RUB</CurrencyCode>
            <HasTimeInformation>
              true
            </HasTimeInformation>
            <TimeZone>
              3
            </TimeZone>
          </ExtendedCancelationPolicy>
      	</CancelationPolicies>
      	<BaseHotelRateAccessor id_System="92" RateCode="122840" id_Profile="9106" AgencyName="HRS" CheckInTime="15:00" CheckOutTime="12:00" Price="24000">
          <SystemName>Travelline</SystemName>
          <CheckInTime>15:00</CheckInTime>
          <CheckOutTime>12:00</CheckOutTime>
          <Details RoomId="122840" RateName="Гибкий тариф Безнал" RateId="394639" ChannelManager="TravelLine">
            <Checksum>eyJDaGVja3N1bVdpdGhPdXRFeHRyYXMiOnsiVG90YWxBbW91bnRBZnRlclRheCI6IjI0MDAwLjAwIiwiQ3VycmVuY3lDb2RlIjoiUlVCIiwiU3RhcnRQZW5hbHR5QW1vdW50IjoiMjQwMDAuMDAifSwiQ2hlY2tzdW1XaXRoRXh0cmFzIjp7IlRvdGFsQW1vdW50QWZ0ZXJUYXgiOiIyNDAwMC4wMCIsIkN1cnJlbmN5Q29kZSI6IlJVQiIsIlN0YXJ0UGVuYWx0eUFtb3VudCI6IjI0MDAwLjAwIn19</Checksum>
            <PlacementsCode>AdultBed-1</PlacementsCode>
            <RatePlanId>394639</RatePlanId>
            <RoomTypeId>122840</RoomTypeId>
          </Details>
          <Accessor id_System="92" id_City="6297" HotelName="МонАрх Москва Отель" id_ProviderGroup="8147" id_Profile="9106">
            <HotelCode>17249</HotelCode>
            <Adults>1</Adults>
            <ChildAges></ChildAges>
            <Checkin>17.09.2024</Checkin>
            <Checkout>18.09.2024</Checkout>
            <CurrentPaymentType>0</CurrentPaymentType>
            <Details ChannelManager="TravelLine">
              <Hotel City="6297" id="17249" />
              <Room id="122847" />
              <Rate id="650016" />
            </Details>
          </Accessor>
      	</BaseHotelRateAccessor>
      	<ExtendedRatePrice TotalPrice="24000" ExtraPrice="0" CurrencyCode="RUB" OriginalPrice="24000" ConvertionRate="1" HiddenServiceFee="0" ServiceFee="0" Discount="0" ComparisionTotalPrice="24000" ComparisionOriginalPrice="24000" ComparisionDiscount="0" ComparisionServiceFee="0" ComparisionHiddenServiceFee="0">
          <id_Currency>3</id_Currency>
          <PriceChangeLog />
          <VAT>НДС не включен</VAT>
      	</ExtendedRatePrice>
      	<CheckInSurcharge />
      	<CheckOutSurcharge />
      	<OtherInformation />
      	<RoomsAvailable>7</RoomsAvailable>
      	<HasTimeInformation>true</HasTimeInformation>
      </ExtendedRoomDescription>
      ...
    </Rooms>
    <Warnings />
  </ExtendedHotelInfo>
</HotelDetailsResponse>

Структура ответа

Детальная информация по рейтам (см. HotelDetails)

Рейт (ExtendedHotelInfo) — предложение номера от одного поставщика. Один и тот же номер от нескольких поставщиков выдается отдельными рейтами.

Поля класса:

Тип XML-тип Название Комментарий Наличие в ответах Пример
int Attribute Stars количество звезд всегда 5
string Attribute OfficialCertificate сведения о официальной категории всегда 4 звезды, действует до 21.04.2024
double Attribute Latitude географическая широта, координаты местоположения отеля всегда 55.793548583984375
double Attribute Longitude географическая долгота, координаты местоположения отеля всегда 49.1494140625
int Attribute ProviderCode идентификатор агентства, от которго пришел запрос всегда 38210
bool Attribute HasAirportTransfer имеется ли услуга трансфера из аэропорта/в аэропорт (true/false) всегда true
bool Attribute HasFitness имеется финтес зал (true/false) всегда true
bool Attribute HasInternet имеется интернет (true/false) всегда true
bool Attribute HasParking имеется парковка (true/false) всегда true
bool Attribute HasSpa имеется спа (true/false) всегда false
bool Attribute HasPool имеется бассейн (true/false) всегда false
Element HotelAccessKey уникальный (в рамках текущего поиска отелей) ключ отеля всегда
HotelName Element HotelName название отеля на русском и английском всегда -
HotelAddress Element HotelAddress адрес отеля на русском и английском всегда -
Hoteldescription Element Hoteldescription подробное описание характеристик отеля на русском и английском. Описание предлагается в виде неструктурированного текста. всегда -
FacilitiesRu Element FacilitiesRu структурированный список услуг, доступных в отеле. Список выдается на русском языке. всегда -
FacilitiesEn Element FacilitiesEn структурированный список услуг, доступных в отеле. Список выдается на английском языке всегда -
string Element ThumbnailUrl небольшая картинка, логотип отеля< всегда http://images.acase.ru/hotels_images/800300_00.jpg
string Element Email электронная почта отеля всегда reservation@kzn.korston.ru
string Element HotelType тип отеля - отель, хостел и т.п. всегда hotel
string Element Phone телефон отеля всегда
string Element Url веб-сайт отеля всегда
Images Element Images список доступных изображений отеля, передается в виде ссылок всегда -
TripAdvisorRate Element TripAdvisorRate рейтинг отеля в сервисе TripAdvisor всегда -
DateTime Element DefaultCheckinTime стандартное время заезда всегда 14:00:00
DateTime Element DefaultCheckoutTime стандартное время выезда всегда 12:00:00
SpecialRemark Element SpecialRemark специальные отметки. Здесь может содержаться специальная информация от отеля всегда -
Rooms Element Rooms расширенное описание рейтов (подробнее) всегда

Rooms расширенное описание рейтов

ExtendedRoomDescription — расширенное описание рейта, включая услуги, цены, комментарии и т.п.

Поля класса:

Тип XML-тип Название Комментарий Наличие в ответах Пример
bool Attribute IsOnRequest по запросу всегда false
string Attribute UniqueAccesscode уникальный идентификатор предложения в отеле всегда eBsnWdWzpE68nig_8aOcXw
bool Attribute AutomaticEarlyCheckin автоматический ранний заезд всегда false
bool Attribute AutomaticLateCheckout автоматический поздний выезд всегда false
bool Attribute AutomaticMealAddition автоматическое добавление питания всегда false
bool Attribute HasBreakfast имеется ли завтрак (true/false) всегда true
bool Attribute HasInternet имеется ли бесплатный интернет (true/false) всегда false
bool Attribute HasBathroom ванная комната (true/false) всегда false
bool Attribute Is3D имеется ли трехсторонний договор между клиентом и отелем (true/false) всегда false
FacilitiesRu Element FacilitiesRu структурированный список услуг, доступных для данного рейта. Список выдается на русском языке. всегда -
FacilitiesEn Element FacilitiesEn структурированный список услуг, доступных для данного рейта. Список выдается на английском языке. всегда -
RoomName Element RoomName название номера, если имеется всегда -
RoomPhotos Element RoomPhotos список доступных изображений номера, передается в виде ссылок всегда -
RoomDescription Element RoomDescription описание номера. Описание предлагается в виде неструктурированного текста всегда -
string Element RoomSize размеры комнаты всегда
string Element ProviderCode идентификатор клиента, посылающего запрос, в системе Кортеос всегда
string Element AdditionalDetails дополнительные данные по отелю (уникально в рамках поставщика) всегда
string Element AgentInformation информация о непосредственном поставщике всегда Непосредственный поставщик: Hotelbeds
string Element VAT информация об НДС (включен/не включен) всегда НДС включен
CustomerInformation Element CustomerInformation информация для гостя о штрафах, датах изменения в брони и прочее. всегда -
LateCheckoutComment Element LateCheckoutComment комментарий о возможном позднем выезде всегда -
EarlyCheckinComment Element EarlyCheckinComment комментарий о возможном раннем заезде всегда -
AdditionalMealComment Element AdditionalMealComment комментарий о возможном питании всегда -
AdditionalMealComment Element MealName название завтрака в номере (если предоставляется) всегда -
DailyPrices Element DailyPrices ежедневные цены всегда -
datetime Element FreeCancelationDate последняя дата отмены брони без штрафов всегда 12.10.2017 00:00:00
CancelationPolicies Element CancelationPolicies список политик отмены брони. В некоторых случаях размер штрафа может зависеть от даты отмены всегда -
BaseHotelRateAccessor Element BaseHotelRateAccessor контекст доступа к конкретному рейту, содержит информацию о поставщике для данного рейта, аксессор и прочее всегда -
ExtendedRatePrice Element ExtendedRatePrice расширенное описание цены и сборов за данный рейт всегда -
string Element OtherInformation иная информация, заметки, сноски и т.д. всегда -
int Element RoomsAvailable количество доступных к бронированию номеров если поставщик предоставляет эту информацию 5
string Element DefaultCheckInTime время заезда по умолчанию если предоставлено поставщиком 14:00
string Element DefaultCheckOutTime время выезда по умолчанию если предоставлено поставщиком 12:00
double Element EarlyCheckInSurcharge сумма доплаты за ранний заезд если ранний заезд поддерживается поставщиком, ранний заезд предполагает доплату и ранный заезд выбран 1000
double Element LateCheckOutSurcharge сумма доплаты за поздний выезд если поздний выезд поддерживается поставщиком, поздний выезд предполагает доплату и поздний выезд выбран 1000
CheckInSurcharge Element CheckInSurcharge список времён ранних заездов и доплаты за них если поставщик предоставляет эту информацию -
LateOutSurcharge Element LateOutSurcharge список времён поздних выездов и доплаты за них если поставщик предоставляет эту информацию -
bool Element HasTimeInformation поставщик всегда передает часы и минуты для политик отмены всегда true
double Element TimeZone временная зона, в которой находится комната (сдвиг в часах относительно UTC) если поставщик предоставляет данные 3

CustomerInformation

CustomerInformation — информация для гостя о штрафах, датах изменения в брони и прочее.

Поля класса:

Тип XML-тип Название Комментарий Наличие в ответах Пример
string Attribute Rus русский текст всегда Штраф за внесение изменений применяется начиная с:12.10.2017. Размер штрафа: 13021,52 RUB
string Attribute En английский текст всегда Penalty for changes in reserve starts from:12.10.2017. Penalty amount: 13021,52 RUB

LateCheckoutComment

LateCheckoutComment — комментарий о возможном позднем выезде

Поля класса:

Тип XML-тип Название Комментарий Наличие в ответах Пример
string Attribute Rus русский текст всегда
string Attribute En английский текст всегда

EarlyCheckinComment

EarlyCheckinComment — комментарий о возможном раннем заезде

Поля класса:

Тип XML-тип Название Комментарий Наличие в ответах Пример
string Attribute Rus русский текст всегда
string Attribute En английский текст всегда

AdditionalMealComment

AdditionalMealComment — комментарий о возможном питании

Поля класса:

Тип XML-тип Название Комментарий Наличие в ответах Пример
string Attribute Rus русский текст всегда
string Attribute En английский текст всегда

DailyPrices

DailyPrices — ежедневные цены

Поля класса:

Тип XML-тип Название Комментарий Наличие в ответах Пример
string Element Price цена всегда 13021.52 RUB

CancelationPolicies

CancelationPolicies — список политик отмены брони. В некоторых случаях размер штрафа может зависеть от даты отмены

Поля класса:

Тип XML-тип Название Комментарий Наличие в ответах Пример
- Element ExtendedCancelationPolicy детальная информация о конкретной политике отмены брони всегда -
DateTime Element DateStart с какой даты действует данная политика отмены брони, время местное всегда 12.10.2017 00:00:00
DateTime Element DateEnd до какой даты действует данная политика отмены брони, время местное всегда
RefundFee Element RefundFee стоимость возврата, т.е. удерживаемая сумма в случае отмены всегда -
string Element Currencycode код валюты (см. справочник валют) всегда RUB
bool Element HasTimeInformation дата начала и окончания политики содержит время, устарело, используйте HasTimeInformation в ExtendedRoomDescription всегда true
double Element TimeZone смещение времени начала и окончания политики относительно UTC, устарело, используйте TimeZone в ExtendedRoomDescription если поставщик предоставляет данные 3

RefundFee

RefundFee — стоимость возврата, т.е. удерживаемая сумма в случае отмены

Поля класса:

Тип XML-тип Название Комментарий Наличие в ответах Пример
double Element RefundFee стоимость возврата всегда 24000
double Attribute ServiceFee сервисные сборы всегда 0
double Attribute BaseRefundFee стоимость возврата от поставщика всегда 24000

BaseHotelRateAccessor

BaseHotelRateAccessor — контекст доступа к конкретному рейту, содержит информацию о поставщике для данного рейта, аксессор и прочее.

Поля класса:

Тип XML-тип Название Комментарий Наличие в ответах Пример
int Attribute id_System идентификатор поставщика всегда 35
string Attribute RateCode кода тарифа (может быть одинаковым для нескольких комнат) в Академсервисе и системах с аналогичным протоколом (Ариадна, Континент-Амадеус) всегда 297435
int Attribute id_Profile идентификатор профиля всегда 6659
string Attribute AgencyName Название агента всегда Unifest
string Attribute CheckInTime Время заезда всегда 14:00
string Attribute CheckOutTime Время выезда всегда 12:00
double Attribute Price Значение, эквивалентное значению ComparisionOriginalPrice объекта ExtendedRatePrice. Необходимо для контроля изменения стоимости на этапе бронирования всегда 5000
string Element SystemName название поставщика (например, Островок, ХотелБук и т.д.) всегда Hotelbook
string Element CheckInTime Время заезда всегда 14:00
string Element CheckOutTime Время выезда всегда 12:00
Details Element Details базовая информация о рейте (состав полей варьируется в зависимости от поставщика) всегда -
Accessors Element Accessors аксессор всегда

Details

Details — детали информации по рейтам.

Внимание! Структура блока Details варьируется для детальной информации по рейтам и ответа на запрос управления статусом брони.

Поля класса:

Тип XML-тип Название Комментарий Наличие в ответах Пример
DateTime Element LatestCheckOutTime максимальное время выезда метод HotelDetails 12:00
DateTime Element EarlestCheckInTime минимальное время заезда метод HotelDetails 14:00
uint Element ResultId идентификатор предложения в Хотелбуке метод HotelDetails 297435
string Element Identity строка содержащая название, стоимость, дату наступления штрафов, размер штрафа, название питания, CheckInTime, CheckOutTime.
Необходима для повторного поиска при просроченной сессии Хотелбука
метод HotelDetails Клуб Люкс DBL for Single use , завтрак шведский стол;13021,52;12.10.2017 0:00:00;13021,52;True;;14:00;12:00;
DateTime Attribute DefaultCheckInTime время заезда по умолчания метод OrderManagement 12:00
DateTime Attribute DefaultCheckOutTime время выезда по умолчанию метод OrderManagement 12:00
string Element Allotmentcode уникальный код предложения (комнаты) в Академсервисе и системах с аналогичным протоколом (Ариадна, Континент-Амадеус) метод OrderManagement 9500001+1454378+9500001+2
uint Element code код метод OrderManagement 1369888
int Element Mealcode код питания метод OrderManagement 1
int Element NumberOfGuests количество гостей в номере метод OrderManagement 1
int Element NumberOfExtraBedChild количество дополнительных кроватей для детей метод OrderManagement 0

ExtendedRatePrice

ExtendedRatePrice — расширенное описание цены и сборов за данный рейт

Поля класса:

Тип XML-тип Название Комментарий Наличие в ответах Пример
double Attribute TotalPrice итоговая цена всегда 13321.52
double Attribute ExtraPrice сумма доплат (например, за ранний завезд, поздний выезд) всегда 0
string Attribute Currencycode код валюты всегда RUB
double Attribute OriginalPrice изначальная цена всегда 13021.52
double Attribute ConvertionRate коэффициент конверсии всегда 1
double Attribute HiddenServiceFee скрытый сервисный сбор всегда 0
double Attribute ServiceFee сервисный сбор всегда 300
double Attribute Discount скидка всегда 0
double Attribute ComparisionTotalPrice цена предложения итого в рублях (цена поставщика - скидки + сервисный сбор + скрытый сервисный сбор) всегда 13321.52
double Attribute ComparisionOriginalPrice цена поставщика в рублях всегда 13021.52
double Attribute ComparisionDiscount скидка в рублях всегда 0
double Attribute ComparisionServiceFee сервисный сбор в рублях всегда 300
double Attribute ComparisionHiddenServiceFee скрытый сервисный сбор в рублях всегда 0
int Element id_Currency код валюты в нашей системе всегда 3
string Element VAT информация об НДС при оплате рейта (включен, не включен) всегда НДС включен
double Element VATDouble численное значение НДС при оплате рейта. Если НДС включен, но значение неизвестно, то значение -1 всегда, если НДС включен 1034.98
string Element Commission комиссия агентства всегда, если комиссия есть 0 RUB
double Element CommissionDouble численное значение комиссии агентства всегда, если комиссия есть 0
string Element PriceChangeLog история изменения цены при применении сборов всегда, если применяются сборы
double Attribute RackRatePrice цена рейта от стойки (rack rate) в валюте поставщика если поставщик предоставляет эту информацию, если условия договора предусматривают передачу этой информации 6900

CheckInSurcharge

CheckInSurcharge — список времён ранних заездов и доплаты за них

Item — пара времени раннего заезда и доплата за него

Поля класса:

Тип XML-тип Название Комментарий Наличие в ответах Пример
int Element key Час раннего заезда (например, 13 - это 13:00) всегда 13
double Element value Доплата за ранний заезд всегда 100

LateOutSurcharge

LateOutSurcharge — список времён поздних выездов и доплаты за них

Item — пара времени позднего выезда и доплата за него

Поля класса:

Тип XML-тип Название Комментарий Наличие в ответах Пример
int Element key Час позднего выезда (например, 21 - это 21:00) всегда 21
double Element value Доплата за поздний выезд всегда 100

Примеры ошибок

Системная ошибка

Выдается в случае неверного набора входных параметров, например, пропущен какой-то обязательный параметр или передан неверный тип данных

<?xml version="1.0" encoding="utf-8" ?>
<HotelDetailsResponse>
  <Errors>
    <Error>Profile with id=0 is inaccessible</Error>
  </Errors>
</HotelDetailsResponse>

Ошибка в передаваемых параметрах

Возникает в том случае, если при анализе структуры параметров возникает исключение. Примером ошибки может служить некорректный XML документ.

<?xml version="1.0" encoding="utf-8" ?>
<HotelDetailsResponse>
  <Errors>
    <Error>"<" не является допустимым маркером. Ожидается маркер ">"., строка 18, позиция 5.</Error>
  </Errors>
</HotelDetailsResponse>

Ошибка уровня движка

Возникает в том случае, если при исполнении входного запроса на уровне движка произошла какая-то ошибка

<?xml version="1.0" encoding="utf-8" ?>
<HotelDetailsResponse>
  <Errors>
    <Error>Служба поиска гостиниц временно недоступна, попробуйте повторить свой запрос позже.</Error>
  </Errors>
</HotelDetailsResponse>

Пример параметра "accessorCollection"

Данный параметр - список аксессоров, отправляемых на сервер. Внимание! Узлы Accessor следует копировать из ответа поиска. Изменение структуры или содержимого данных узлов может привести к некорректным ответам системы

<?xml version="1.0" encoding="utf-8" ?>
<Accessors>
  <Accessor id_System="92" id_City="6297" HotelName="Дизайн Отель СтандАрт" id_ProviderGroup="6" id_Profile="XXX">
    <HotelCode>7317</HotelCode>
    <Adults>1</Adults>
    <ChildAges/>
    <Checkin>23.09.2024</Checkin>
    <Checkout>24.09.2024</Checkout>
    <CurrentPaymentType>0</CurrentPaymentType>
    <Details ChannelManager="TravelLine">
      <Hotel City="0" id="7317"/>
      <Room id="48267"/>
      <Rate id="582514"/>
    </Details>
  </Accessor>
</Accessors>

Тестовая форма

Заполните недостающие данные в тестовой форме и нажмите кнопку "отправить" для проверки работы запроса.